Sitecore XM Cloud & Next.js Security Hardening: From Vulnerable to Enterprise-Grade
A step-by-step guide to securing Sitecore Headless and Next.js applications with enterprise-grade techniques, including cookie security, CORS, HTTP headers, and internal API protection.
Sohrab is a senior front-end developer specializing in React, Next.js, and Sitecore Headless—building lightning-fast, scalable, and seamless digital experiences.
Complete Guide to Sitecore XM Cloud/Next.js Security Hardening: From Vulnerable to Enterprise-Grade
In today's digital landscape, web application security isn't just a nice-to-have—it's absolutely critical. When we conducted a security assessment of our Next.js Progressive Web Application (PWA), we discovered multiple vulnerabilities that could expose user data and compromise system integrity.
This comprehensive guide walks you through our complete security hardening process, transforming a standard Next.js application into an enterprise-grade, security-hardened platform. We'll cover every step, from identifying vulnerabilities to implementing robust security measures that protect against modern web threats.
What You'll Learn:
How to implement secure cookie attributes in Next.js
CORS protection strategies for API endpoints
HTTP header hardening techniques
Internal API authentication patterns
Integration with Sitecore JSS middleware
Real-world security vulnerability remediation
Security Assessment: The Starting Point
Initial Vulnerability Scan Results
Our security assessment revealed 12 critical vulnerabilities across 4 major categories:
Risk Level
Issue Type
Count
Impact
Medium
Cookie with Missing SameSite Attribute
8
CSRF attacks, cookie leakage
Medium
Missing Secure Attribute in SSL Cookies
1
Session hijacking
Low
Permanent Sensitive Cookies
1
Data persistence risks
Low
Unnecessary HTTP Headers
2
Information disclosure
Risk Analysis
High-Impact Vulnerabilities:
Cross-Site Request Forgery (CSRF) potential due to improper cookie handling
Session hijacking risks from insecure cookie transmission
Information disclosure through server fingerprinting
Cross-origin API abuse from missing access controls
These vulnerabilities could lead to:
User session compromise
Unauthorized data access
Cross-site attacks
Privacy regulation violations (GDPR, HIPAA)
Cookie Security Implementation
The Problem: Insecure Cookie Configuration
Default Next.js and NextAuth configurations often lack proper security attributes, leaving applications vulnerable to various attacks.
✅ Information Hiding: Removes server and technology fingerprinting
✅ Content Security: CSP prevents XSS and injection attacks
✅ Transport Security: HSTS enforces HTTPS connections
✅ Frame Protection: Prevents clickjacking attacks
Internal API Authentication
The Problem: API Endpoint Exposure
While NextAuth provides session-based authentication, additional protection layers can prevent even authenticated users from accessing APIs through external tools.
Custom APIs (/api/sampleProject/) get enhanced security
Plugin system ensures proper integration
Zero Breaking Changes:
Existing fetch calls continue to work
Sitecore functionality preserved
Development workflow unchanged
Implementation Results
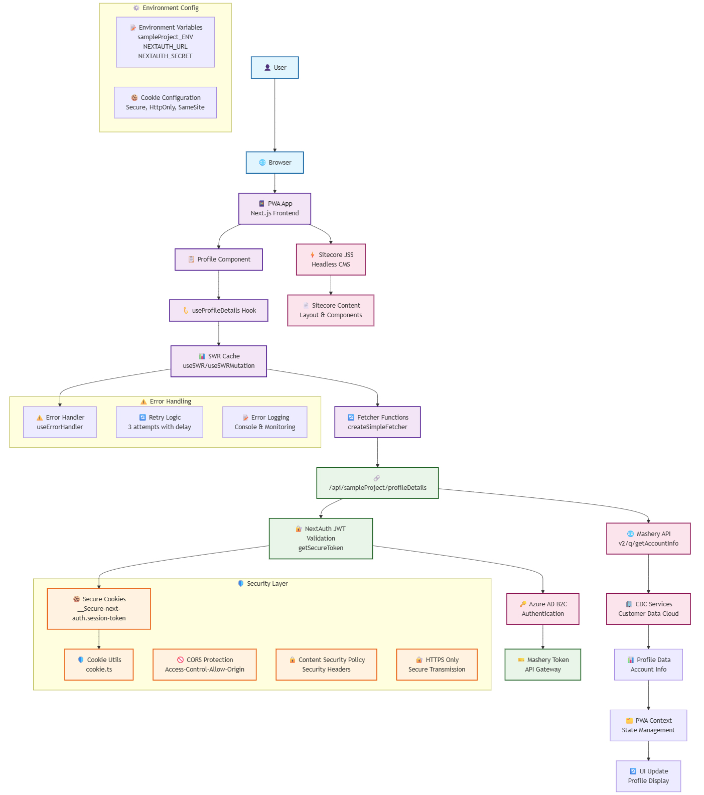
System Architecture & Security Flow
Overall System Architecture
The hardened system now operates with multiple layers of security, integrating Sitecore JSS, Next.js, and secure API communications:
Figure 1: High-level architecture of the hardened Sitecore Headless + Next.js system.
This architecture illustrates how secure cookies, JWT validation, CORS protection, and API utilities integrate into a modular, maintainable design using hooks, SWR, and environment-aware configuration.
This comprehensive security hardening implementation transformed our Next.js application from a standard configuration with multiple vulnerabilities to an enterprise-grade, security-hardened platform. By addressing cookie security, implementing CORS protection, hardening HTTP headers, and adding internal API authentication, we've created a robust defense against modern web threats.
Key Achievements
✅ 100% Vulnerability Resolution: All 12 security issues eliminated
✅ Zero Breaking Changes: Full backward compatibility maintained
✅ Enterprise-Grade Security: OWASP and industry standards compliance
✅ Future-Proof Architecture: Scalable and maintainable security implementation
Why This Matters
In today's threat landscape, security isn't optional—it's fundamental. This implementation provides:
Immediate Benefits:
Protection against XSS, CSRF, and session hijacking attacks
Compliance with privacy regulations (GDPR, HIPAA)
Reduced attack surface and information disclosure
Long-Term Value:
Scalable security architecture
Reduced security maintenance overhead
Enhanced user trust and confidence
Competitive advantage through security leadership
Next Steps
Deploy the implementation to your staging environment
Conduct security testing to validate all fixes
Monitor security logs for any anomalies
Schedule regular security audits to maintain protection
Stay updated with emerging security best practices
This implementation serves as a blueprint for securing any Next.js application. The principles and patterns demonstrated here can be adapted and extended based on your specific security requirements and threat model.